返回首页
长辈版
无障碍
网站首页
>
365足球外围
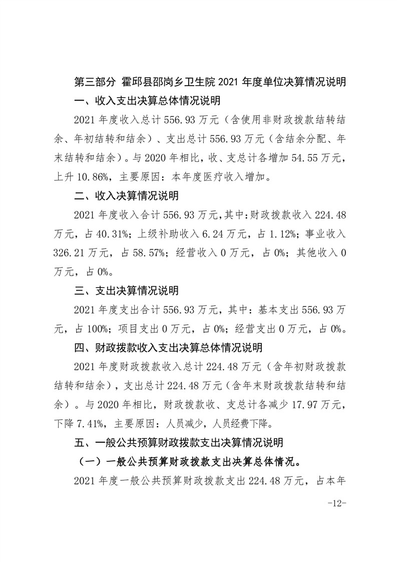
>霍邱县邵岗乡卫生院
>
财政决算
索
引
号:
/202210-00001
组配分类:
财政决算
发布机构:
霍邱县邵岗乡卫生院
主题分类:
卫生、体育、医疗
成文日期:
暂无
发文日期:
2022-10-10 14:49
文 号:
关
键
词:
名 称:
霍邱县邵岗乡卫生院2021年度单位决算公开
有
效
性:
有效
霍邱县邵岗乡卫生院2021年度单位决算公开
浏览次数:
来源:霍邱县邵岗乡卫生院
时间:2022-10-10 14:49
我要纠错
文字大小:[
大
中
小
]
背景色:
标签:
文件下载
政策咨询
如果您对该政策文件有疑问,可以拨打标题上方的电话咨询相关部门。
打印本页
关闭窗口
波胆网