返回首页
长辈版
无障碍
网站首页
>
365足球外围
>霍邱县扈胡镇中心学校
>
财政预算
索
引
号:
/202402-00001
组配分类:
财政预算
发布机构:
霍邱县扈胡镇中心学校
主题分类:
科技、教育,其他
成文日期:
暂无
发文日期:
2024-02-19 15:49
文 号:
关
键
词:
名 称:
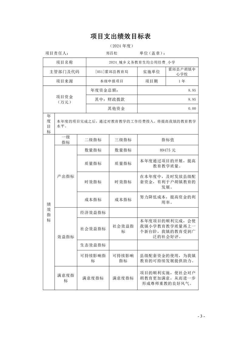
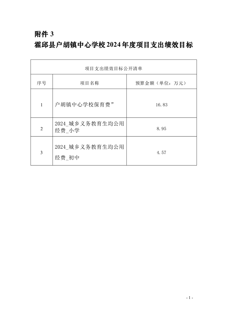
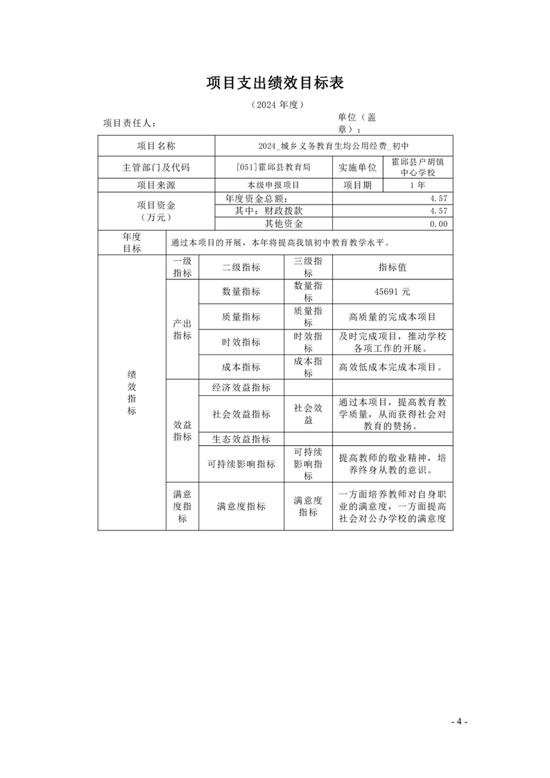
霍邱县户胡镇中心学校2024 年单位预算公开
有
效
性:
有效
霍邱县户胡镇中心学校2024 年单位预算公开
浏览次数:
来源:霍邱县教育局
时间:2024-02-19 15:49
我要纠错
文字大小:[
大
中
小
]
背景色:
标签:
文件下载
政策咨询
如果您对该政策文件有疑问,可以拨打标题上方的电话咨询相关部门。
打印本页
关闭窗口
波胆网