返回首页
长辈版
无障碍
网站首页
>
365足球外围
>霍邱县海事处
>
财政决算
索
引
号:
12341423MB15552862/202509-00001
组配分类:
财政决算
发布机构:
霍邱县海事处
主题分类:
其它,其他
成文日期:
暂无
发文日期:
2025-09-22 08:38
文 号:
关
键
词:
名 称:
霍邱县地方海事处2024年度部门决算公开
有
效
性:
有效
霍邱县地方海事处2024年度部门决算公开
浏览次数:
来源:霍邱县交通局
时间:2025-09-22 08:38
我要纠错
文字大小:[
大
中
小
]
背景色:
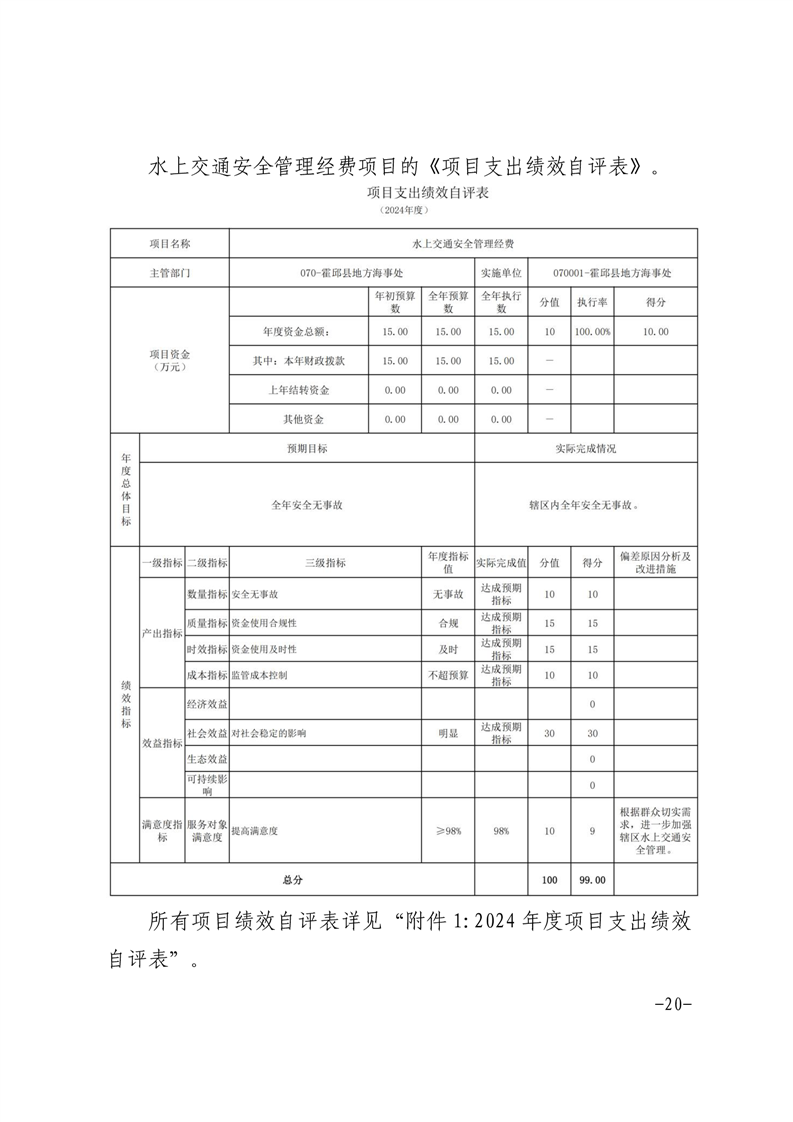
附件1.2024年度项目支出绩效自评表.pdf
附件2.2024年度水上交通安全管理经费项目绩效评价报告.pdf
标签:
文件下载
政策咨询
如果您对该政策文件有疑问,可以拨打标题上方的电话咨询相关部门。
打印本页
关闭窗口
波胆网