返回首页
长辈版
无障碍
网站首页
>
365足球外围
>霍邱县海事处
>
财政决算
索
引
号:
12341423MB15552862/202109-00001
组配分类:
财政决算
发布机构:
霍邱县海事处
主题分类:
其它,其他
成文日期:
暂无
发文日期:
2021-09-28 10:26
文 号:
关
键
词:
年度 决算公开 说明
名 称:
霍邱县地方海事处2020年度决算公开说明
有
效
性:
有效
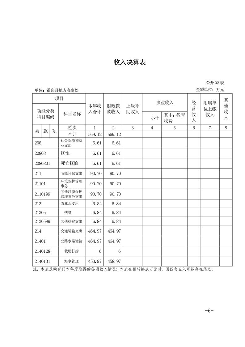
霍邱县地方海事处2020年度决算公开说明
浏览次数:
来源:霍邱县海事处
时间:2021-09-28 10:26
我要纠错
文字大小:[
大
中
小
]
背景色:
标签:
文件下载
政策咨询
如果您对该政策文件有疑问,可以拨打标题上方的电话咨询相关部门。
打印本页
关闭窗口
波胆网