返回首页
长辈版
无障碍
网站首页
>
365足球外围
>霍邱县文联
>
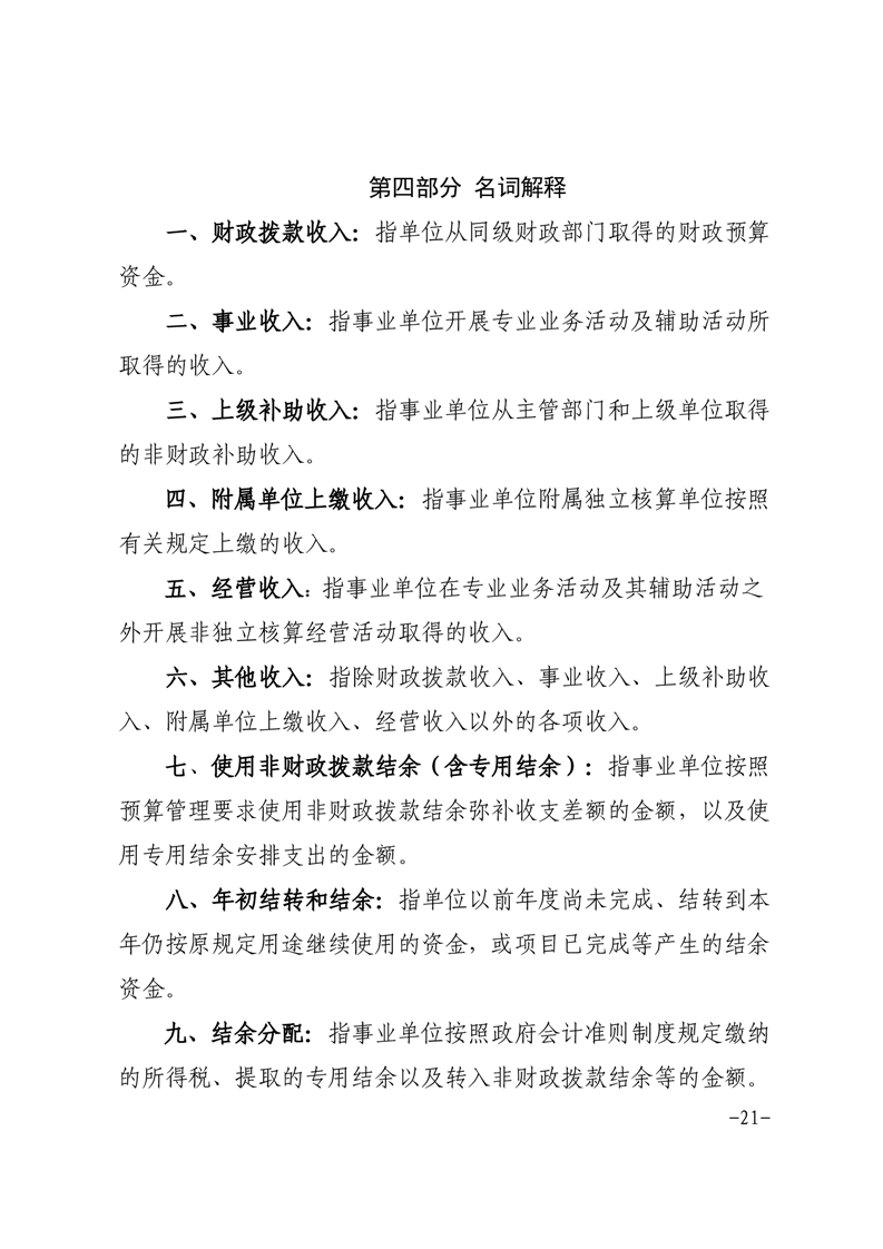
财政决算
索
引
号:
133414233958001835/202509-00001
组配分类:
财政决算
发布机构:
霍邱县文联
主题分类:
财政、金融、审计、统计,其他
成文日期:
暂无
发文日期:
2025-09-22 09:15
文 号:
关
键
词:
名 称:
霍邱县文学艺术界联合会2024年度部门决算公开
有
效
性:
有效
霍邱县文学艺术界联合会2024年度部门决算公开
浏览次数:
来源:霍邱县文联
时间:2025-09-22 09:15
我要纠错
文字大小:[
大
中
小
]
背景色:
附件1:2024年度项目支出绩效自评表.pdf
附件2:开展相关文化文艺活动工作经费项目支出绩效评价报告.pdf
附件3:“家乡的美景”摄影大赛经费(年中)项目支出绩效评价报告.pdf
标签:
文件下载
政策咨询
如果您对该政策文件有疑问,可以拨打标题上方的电话咨询相关部门。
打印本页
关闭窗口
波胆网