返回首页
长辈版
无障碍
网站首页
>
365足球外围
>霍邱县青少年活动中心
>
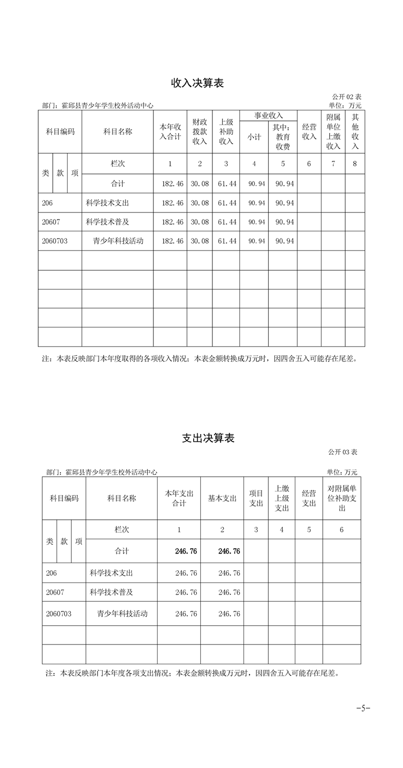
财政决算
索
引
号:
12341423MB1074589P/202009-00002
组配分类:
财政决算
发布机构:
霍邱县青少年活动中心
主题分类:
财政、金融、审计、统计,科技、教育,其他
成文日期:
暂无
发文日期:
2020-09-22 10:42
文 号:
关
键
词:
名 称:
霍邱县青少年学生校外活动中心2019年度决算公开
有
效
性:
有效
霍邱县青少年学生校外活动中心2019年度决算公开
浏览次数:
来源:霍邱县青少年活动中心
时间:2020-09-22 10:42
我要纠错
文字大小:[
大
中
小
]
背景色:
标签:
文件下载
政策咨询
如果您对该政策文件有疑问,可以拨打标题上方的电话咨询相关部门。
打印本页
关闭窗口
波胆网