返回首页
长辈版
无障碍
网站首页
>
365体育投注
>霍邱县长集现代农业产业园
>
财政决算
索
引
号:
12341423MB1172015U/202409-00001
组配分类:
财政决算
发布机构:
霍邱县长集现代农业产业园
主题分类:
财政、金融、审计、统计
成文日期:
暂无
发文日期:
2024-09-27 16:12
文 号:
关
键
词:
名 称:
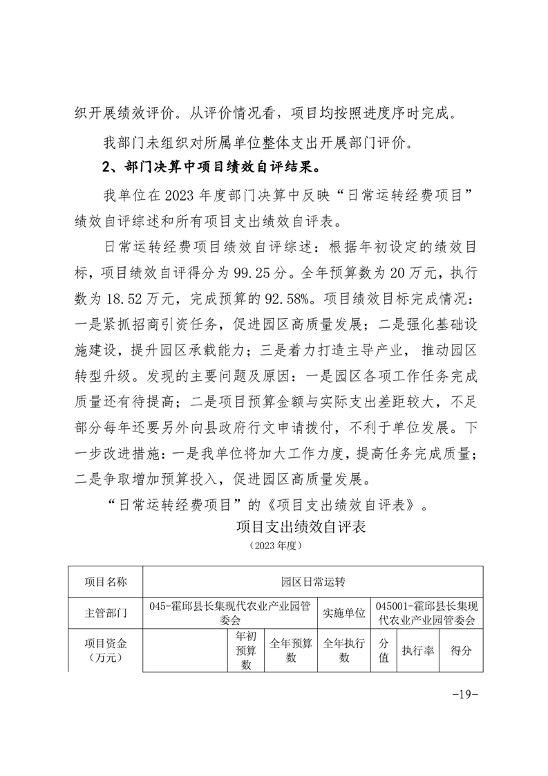
长集产业园2023年部门决算公开
有
效
性:
有效
长集产业园2023年部门决算公开
浏览次数:
来源:霍邱县长集现代农业产业园
时间:2024-09-27 16:12
我要纠错
文字大小:[
大
中
小
]
背景色:
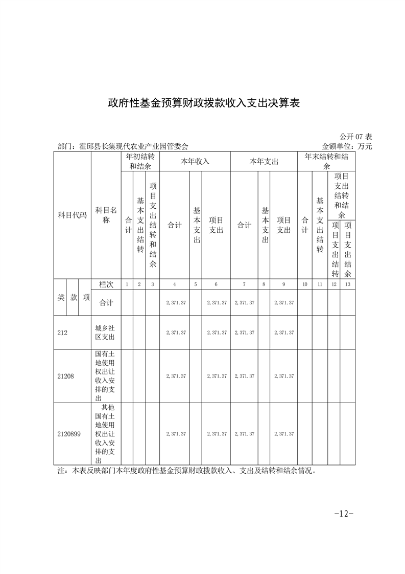
附件:2023年度项目支出绩效自评表及部门评价报告_20240927102605.pdf
标签:
文件下载
政策咨询
如果您对该政策文件有疑问,可以拨打标题上方的电话咨询相关部门。
打印本页
关闭窗口
map