返回首页
长辈版
无障碍
网站首页
>
365体育投注
>霍邱县医疗保险管理中心
>
财务预决算
>
单位决算
索
引
号:
12341423662915103P/202309-00003
组配分类:
单位决算
发布机构:
霍邱县医疗保险管理中心
主题分类:
卫生、体育、医疗,劳动、人事、监察、社保,其他
成文日期:
暂无
发文日期:
2023-09-28 10:37
文 号:
关
键
词:
单位决算
名 称:
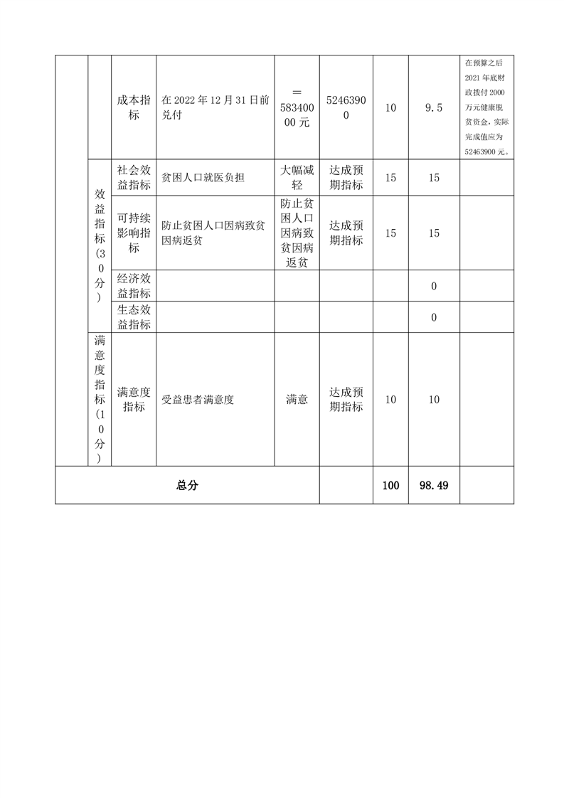
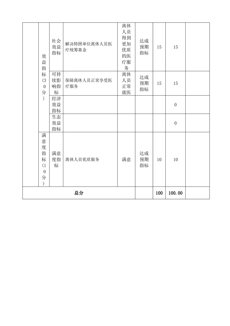
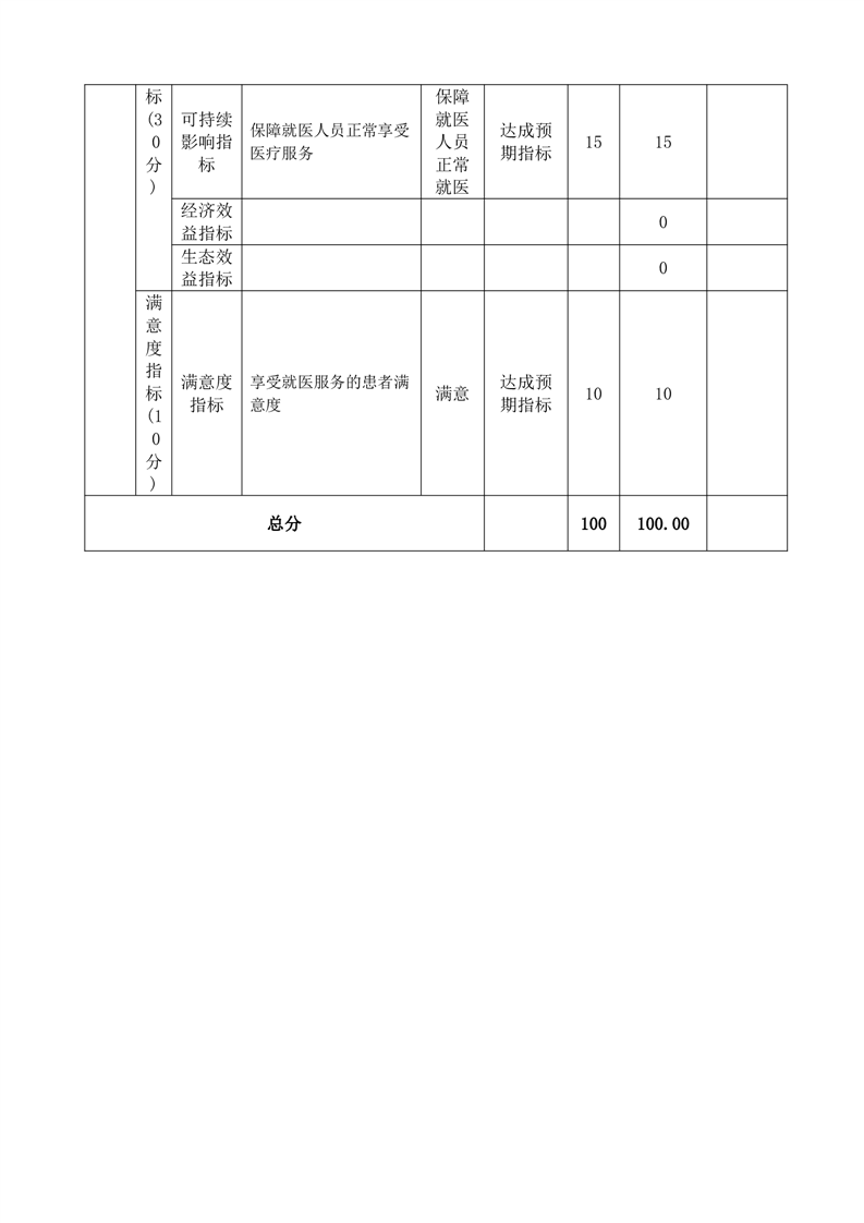
霍邱县医疗保险管理中心2022年度单位决算
有
效
性:
有效
霍邱县医疗保险管理中心2022年度单位决算
浏览次数:
来源:霍邱县医疗保险管理中心
时间:2023-09-28 10:37
我要纠错
文字大小:[
大
中
小
]
背景色:
标签:
文件下载
政策咨询
如果您对该政策文件有疑问,可以拨打标题上方的电话咨询相关部门。
打印本页
关闭窗口
map