返回首页
长辈版
无障碍
网站首页
>
365足球外围
>皖西经济技术学校
>
财务预决算
>
“三公”经费
索
引
号:
486243693/201901-00004
组配分类:
“三公”经费
发布机构:
皖西经济技术学校
主题分类:
科技、教育,其他
成文日期:
暂无
发文日期:
2019-01-30 00:00
文 号:
关
键
词:
名 称:
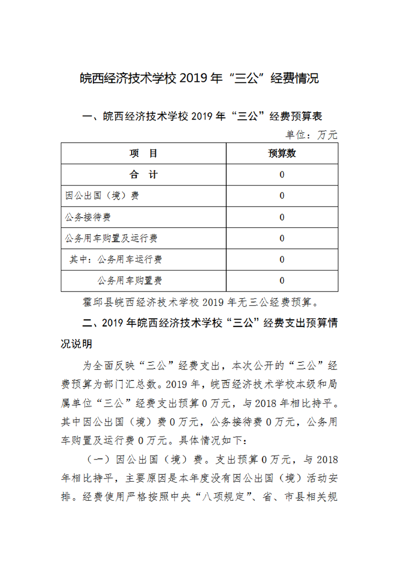
皖西经济技术学校2019年部门“三公”经费预算
有
效
性:
有效
皖西经济技术学校2019年部门“三公”经费预算
浏览次数:
来源:皖西经济技术学校
时间:2019-01-30 00:00
我要纠错
文字大小:[
大
中
小
]
背景色:
标签:
文件下载
政策咨询
如果您对该政策文件有疑问,可以拨打标题上方的电话咨询相关部门。
打印本页
关闭窗口
波胆网