返回首页
长辈版
无障碍
网站首页
>
365足球外围
>霍邱一中
>
网球滚球投注
>
单位决算
索
引
号:
1234142348624328X3/202409-00002
组配分类:
单位决算
发布机构:
霍邱一中
主题分类:
科技、教育,通报
成文日期:
暂无
发文日期:
2024-09-27 08:53
文 号:
关
键
词:
名 称:
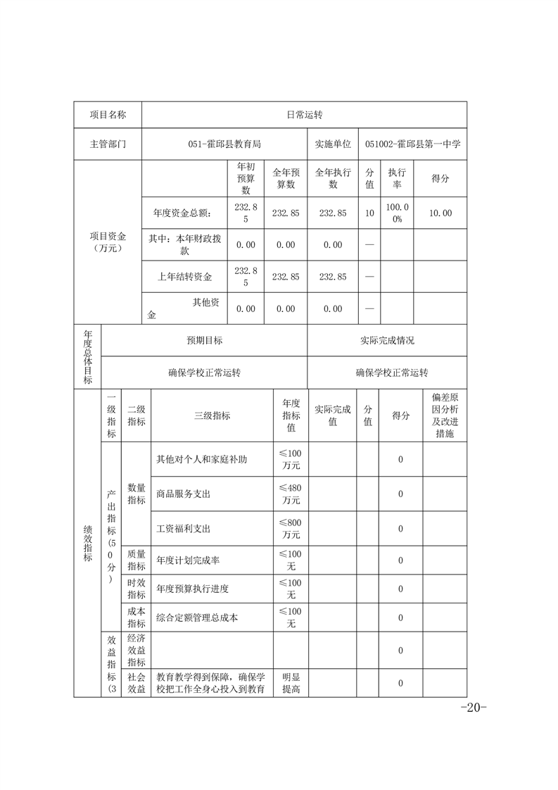
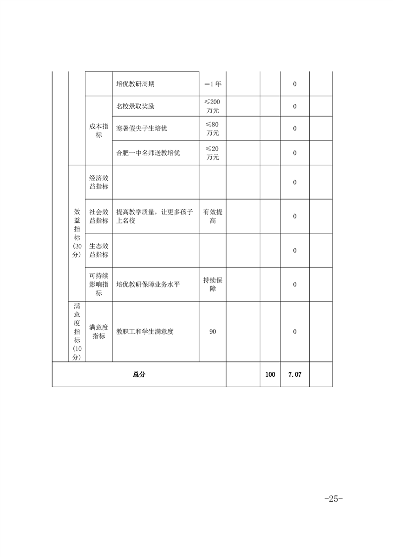
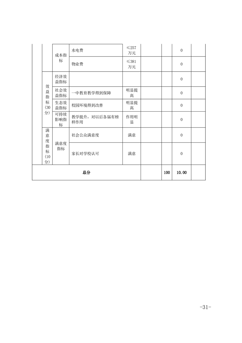
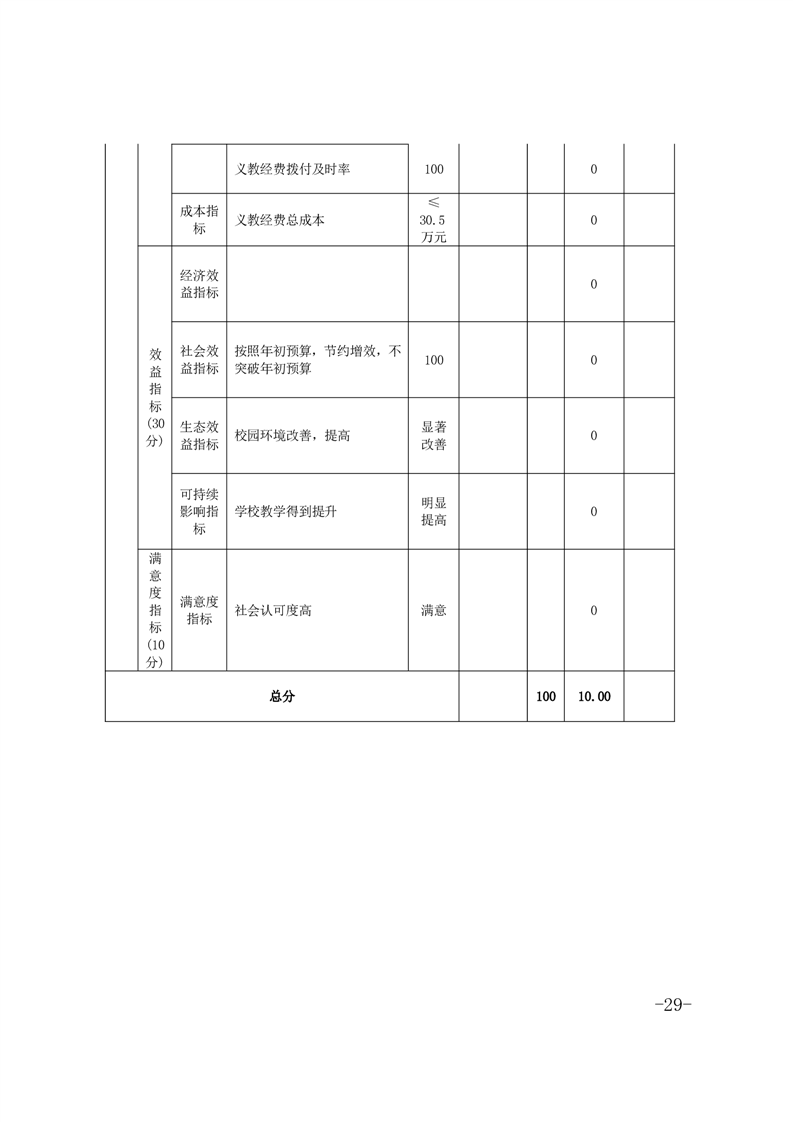
2023年霍邱县第一中学决算公开
有
效
性:
有效
2023年霍邱县第一中学决算公开
浏览次数:
来源:霍邱一中
时间:2024-09-27 08:53
我要纠错
文字大小:[
大
中
小
]
背景色:
标签:
文件下载
政策咨询
如果您对该政策文件有疑问,可以拨打标题上方的电话咨询相关部门。
打印本页
关闭窗口
波胆网