返回首页
长辈版
无障碍
网站首页
>
365体育投注
>霍邱县王截流乡
>
财政资金
>
年度财政预决算
索
引
号:
11341423003236692P/202509-00005
组配分类:
年度财政预决算
发布机构:
霍邱县王截流乡
主题分类:
其它
成文日期:
暂无
发文日期:
2025-09-22 17:03
文 号:
关
键
词:
名 称:
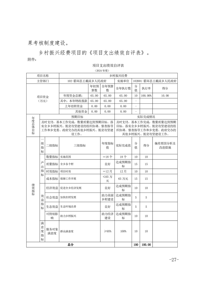
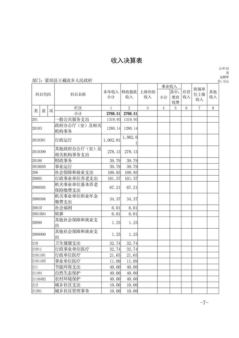
霍邱县王截流乡人民政府2024年部门决算公开
有
效
性:
有效
霍邱县王截流乡人民政府2024年部门决算公开
浏览次数:
来源:霍邱县王截流乡
时间:2025-09-22 17:03
我要纠错
文字大小:[
大
中
小
]
背景色:
附件1:霍邱县王截流乡人民政府2024年度部门决算公开(2).doc
附件1:霍邱县王截流乡人民政府2024年度部门决算公开(2).pdf
标签:
文件下载
政策咨询
如果您对该政策文件有疑问,可以拨打标题上方的电话咨询相关部门。
打印本页
关闭窗口
map