返回首页
长辈版
无障碍
网站首页
>
365足球外围
>霍邱县王截流乡
>
财政资金
>
财政专项资金管理和使用情况
>
特困人员救助供养资金管理和使用
>
政策与标准
索
引
号:
11341423003236692P/202502-00012
组配分类:
政策与标准
发布机构:
霍邱县王截流乡
主题分类:
其它
成文日期:
暂无
发文日期:
2025-02-21 11:18
文 号:
关
键
词:
名 称:
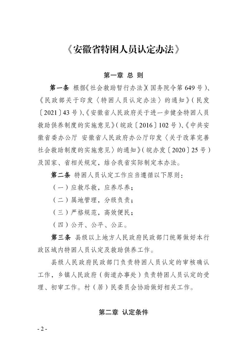
【转发】《安徽省特困人员认定办法》(皖民社救字〔2021〕74号)(新增)
有
效
性:
有效
【转发】《安徽省特困人员认定办法》(皖民社救字〔2021〕74号)(新增)
浏览次数:
来源:霍邱县王截流乡
时间:2025-02-21 11:18
我要纠错
文字大小:[
大
中
小
]
背景色:
标签:
文件下载
政策咨询
如果您对该政策文件有疑问,可以拨打标题上方的电话咨询相关部门。
打印本页
关闭窗口
波胆网