返回首页
长辈版
无障碍
网站首页
>
澳门买球app平台
>霍邱县临水镇
>
财政资金
>
年度财政预决算
索
引
号:
11341423003236510K/202409-00019
组配分类:
年度财政预决算
发布机构:
霍邱县临水镇
主题分类:
其它,其他
成文日期:
暂无
发文日期:
2024-09-27 16:01
文 号:
关
键
词:
名 称:
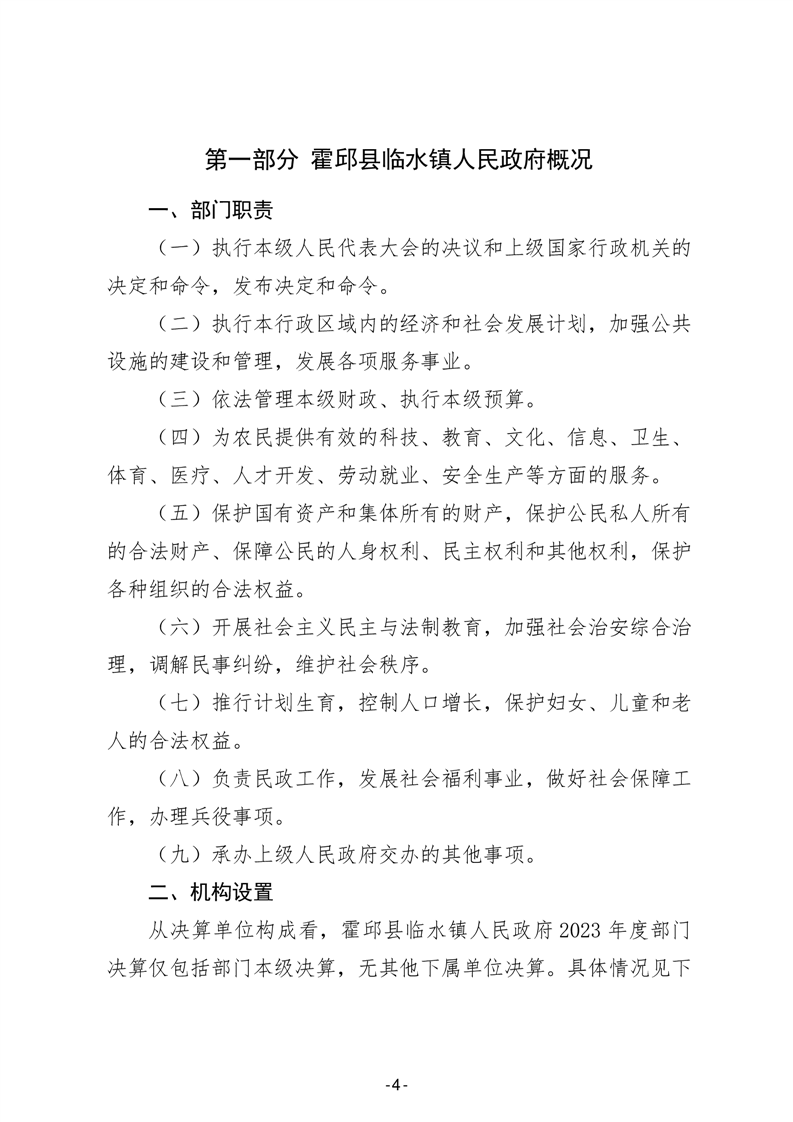
霍邱县临水镇人民政府2023年度部门决算
有
效
性:
有效
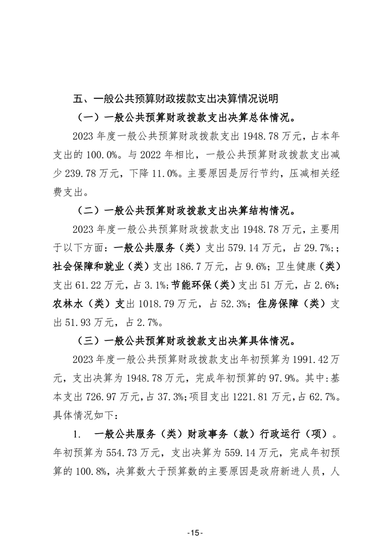
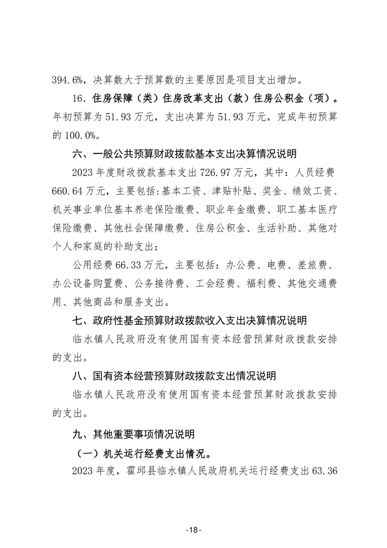
霍邱县临水镇人民政府2023年度部门决算
浏览次数:
来源:霍邱县临水镇
时间:2024-09-27 16:01
我要纠错
文字大小:[
大
中
小
]
背景色:
附件12023年度项目支出绩效自评表.pdf
附件2:2023年度乡村振兴经费项目绩效评价报告.pdf
标签:
文件下载
政策咨询
如果您对该政策文件有疑问,可以拨打标题上方的电话咨询相关部门。
打印本页
关闭窗口
map