返回首页
长辈版
无障碍
网站首页
>
365足球外围
>霍邱县周集镇
>
财政资金
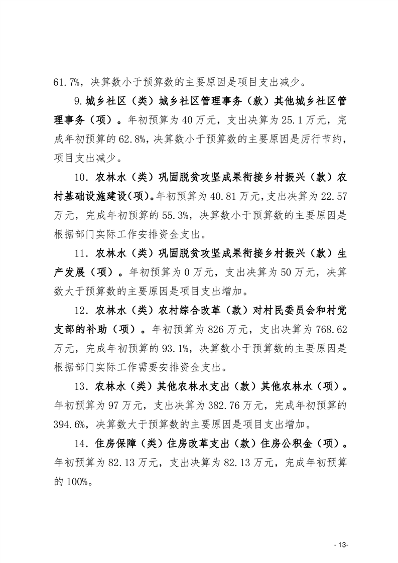
>
年度财政预决算
索
引
号:
00323655301360000000/202001-00004
组配分类:
年度财政预决算
发布机构:
霍邱县周集镇
主题分类:
其它
成文日期:
暂无
发文日期:
2024-09-27 08:34
文 号:
关
键
词:
名 称:
霍邱县周集镇人民政府 2023 年度部门决算
有
效
性:
有效
霍邱县周集镇人民政府 2023 年度部门决算
浏览次数:
来源:周集镇
时间:2024-09-27 08:34
我要纠错
文字大小:[
大
中
小
]
背景色:
附件1.2023年度项目支出绩效自评表.pdf
附件2.2023年度乡村振兴经费项目绩效评价报告.pdf
标签:
文件下载
政策咨询
如果您对该政策文件有疑问,可以拨打标题上方的电话咨询相关部门。
打印本页
关闭窗口
波胆网