返回首页
长辈版
无障碍
网站首页
>
澳门买球app平台
>霍邱县高塘镇
>
财政资金
>
年度财政预决算
索
引
号:
11341423003236617Y/202402-00003
组配分类:
年度财政预决算
发布机构:
霍邱县高塘镇
主题分类:
财政、金融、审计、统计
成文日期:
暂无
发文日期:
2024-02-04 18:10
文 号:
关
键
词:
名 称:
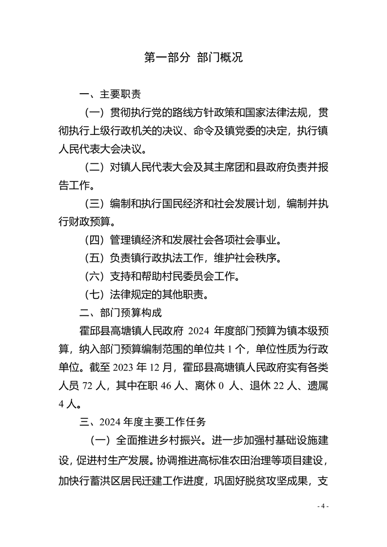
高塘镇人民政府2024年部门预算公开
有
效
性:
有效
高塘镇人民政府2024年部门预算公开
浏览次数:
来源:霍邱县高塘镇
时间:2024-02-04 18:10
我要纠错
文字大小:[
大
中
小
]
背景色:
附件2:2024年高塘镇政府部门预算公开表.pdf
附件3:2024年高塘镇人民政府部门项目支出绩效目标公开.pdf
标签:
文件下载
政策咨询
如果您对该政策文件有疑问,可以拨打标题上方的电话咨询相关部门。
打印本页
关闭窗口
map