返回首页
长辈版
无障碍
网站首页
>
365体育投注
>霍邱县农机发展中心
>
财政资金
>
年度财政预决算及“三公” 经费情况
>
本部门预算
索
引
号:
/202202-00017
组配分类:
本部门预算
发布机构:
霍邱县农机发展中心
主题分类:
财政、金融、审计、统计
成文日期:
暂无
发文日期:
2022-02-10 09:00
文 号:
关
键
词:
名 称:
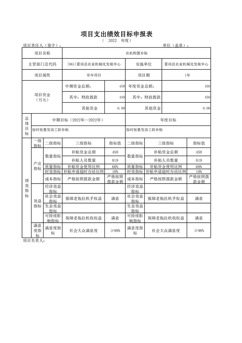
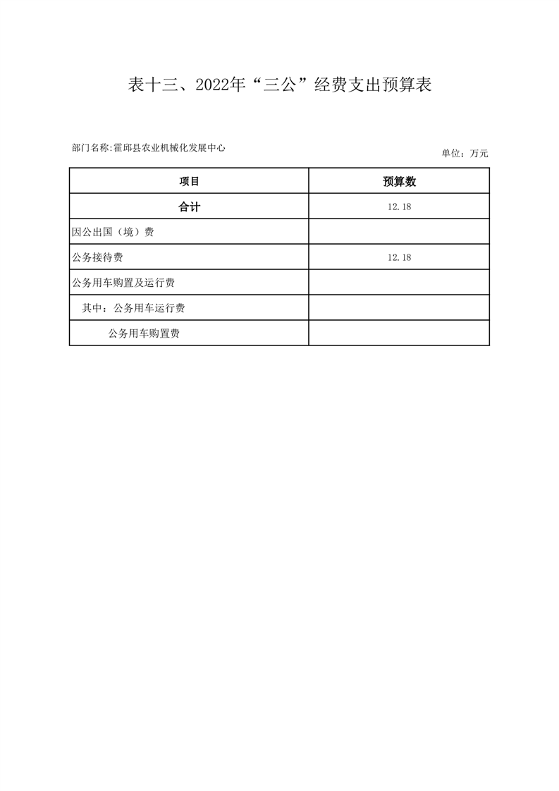
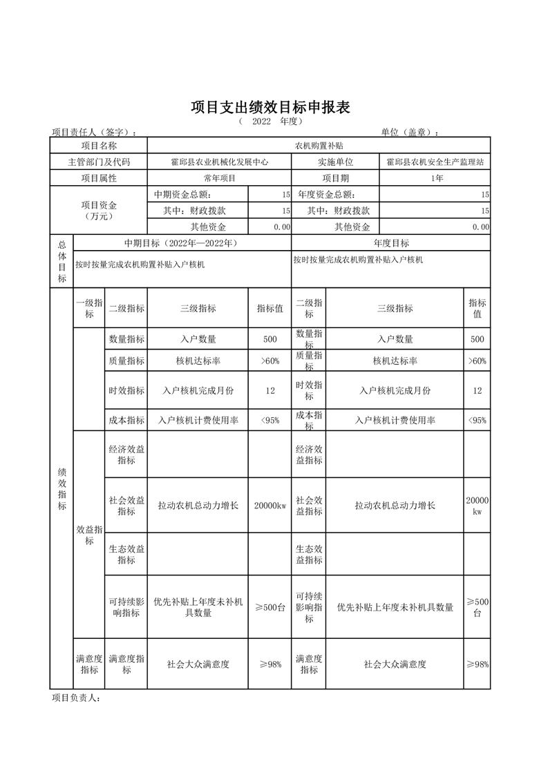
霍邱县农业机械化发展中心2022年单位预算公开(部门)
有
效
性:
有效
霍邱县农业机械化发展中心2022年单位预算公开(部门)
浏览次数:
来源:霍邱县农业机械化发展中心
时间:2022-02-10 09:00
我要纠错
文字大小:[
大
中
小
]
背景色:
标签:
文件下载
政策咨询
如果您对该政策文件有疑问,可以拨打标题上方的电话咨询相关部门。
打印本页
关闭窗口
map