返回首页
长辈版
无障碍
网站首页
>
365足球外围
>霍邱县卫健委
>
财政资金
>
年度财政预决算及“三公” 经费情况
>
本部门决算
索
引
号:
1134142334874916XF/202409-00028
组配分类:
本部门决算
发布机构:
霍邱县卫健委
主题分类:
卫生、体育、医疗,其他
成文日期:
暂无
发文日期:
2024-09-27 15:58
文 号:
关
键
词:
名 称:
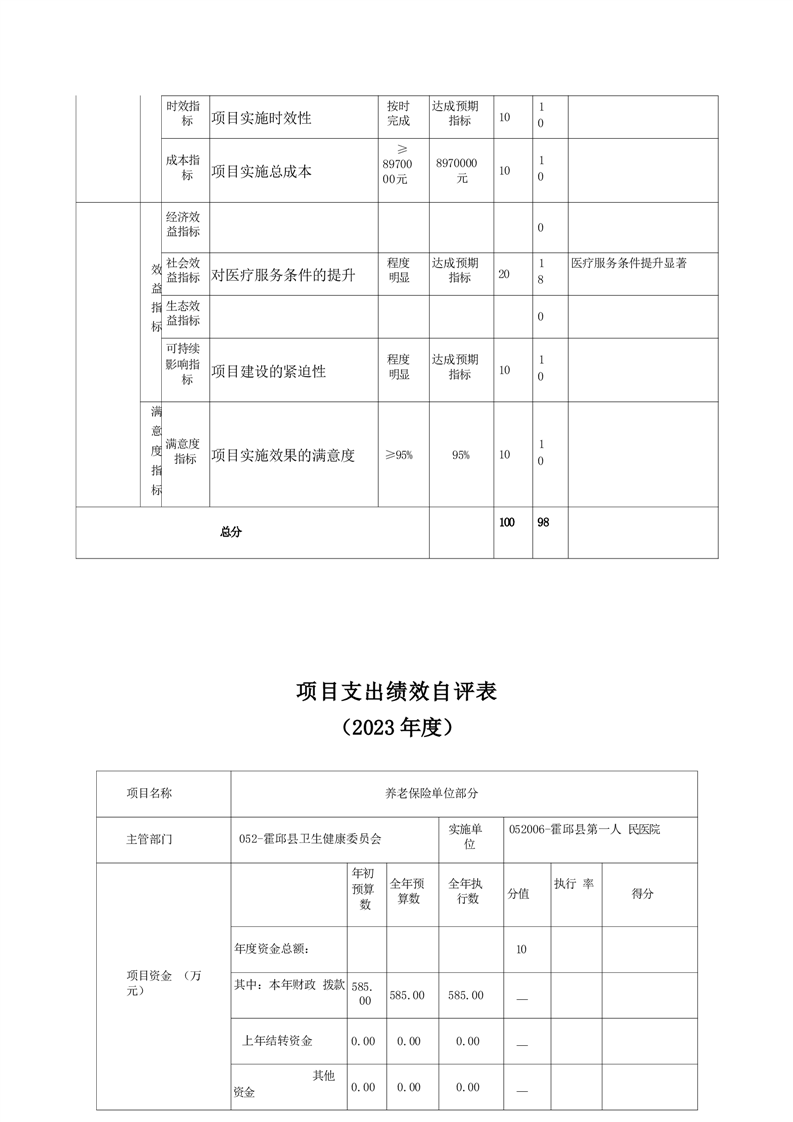
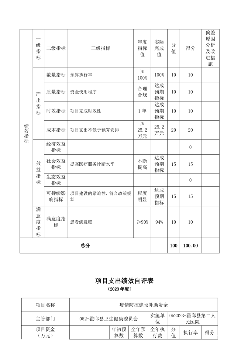
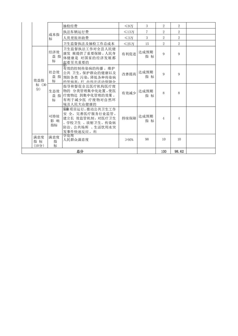
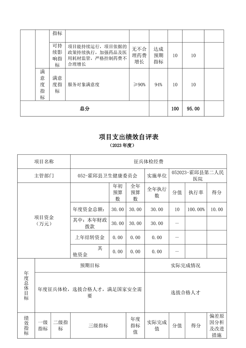
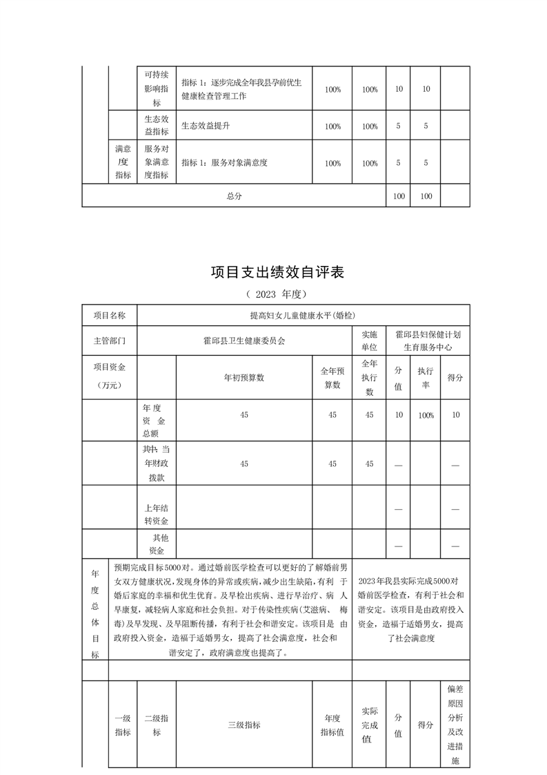
霍邱县卫生健康委员会部门2023年决算公开
有
效
性:
有效
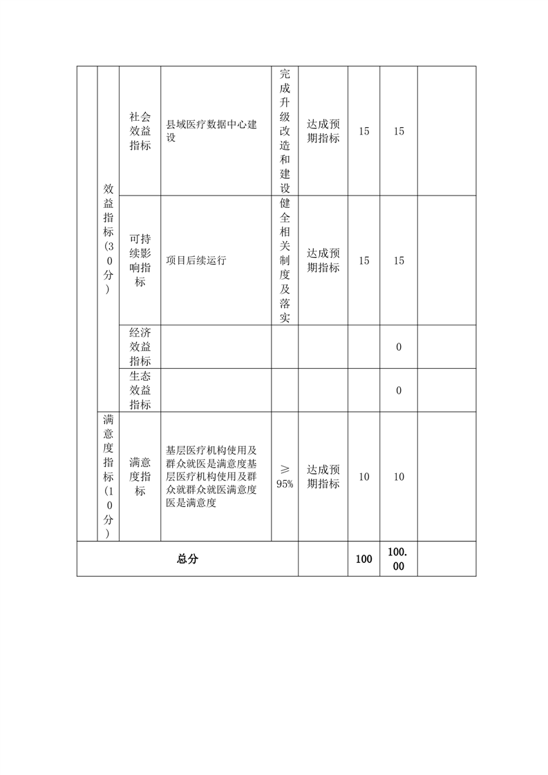
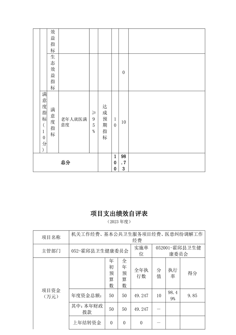
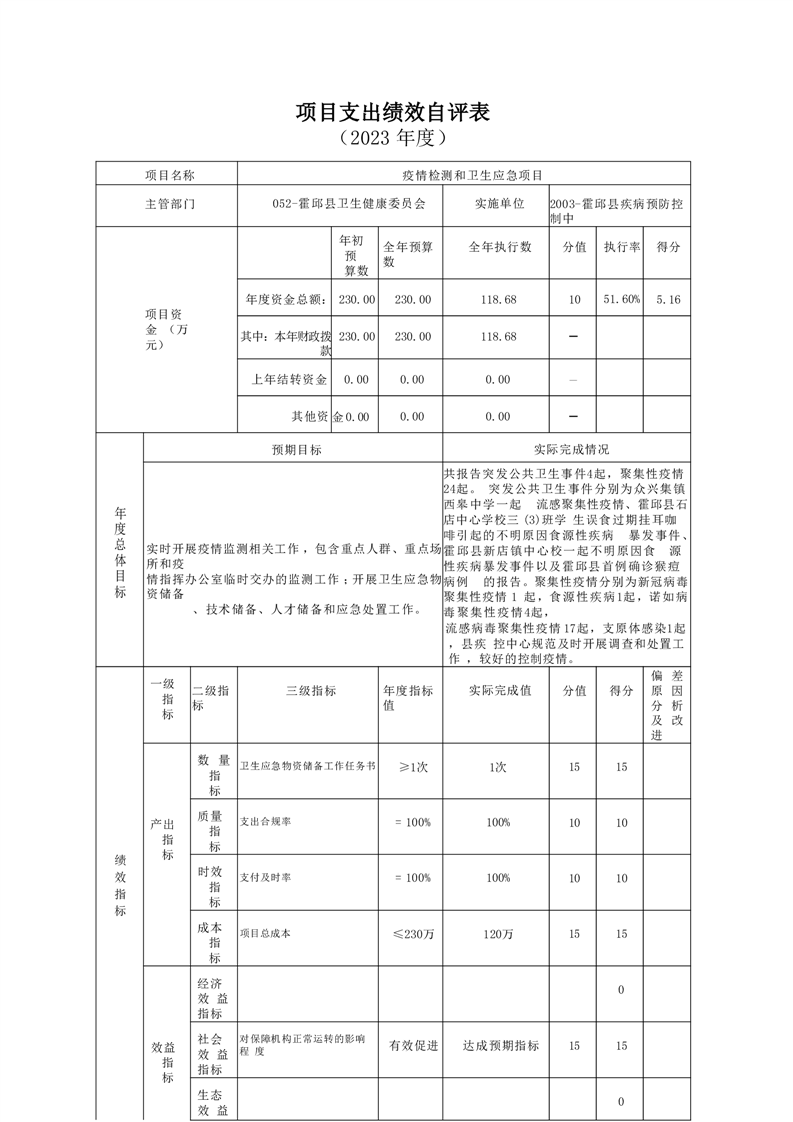
霍邱县卫生健康委员会部门2023年决算公开
浏览次数:
来源:霍邱县卫健委
时间:2024-09-27 15:58
我要纠错
文字大小:[
大
中
小
]
背景色:
标签:
文件下载
政策咨询
如果您对该政策文件有疑问,可以拨打标题上方的电话咨询相关部门。
打印本页
关闭窗口
波胆网