返回首页
长辈版
无障碍
网站首页
>
365足球外围
>霍邱县农业农村局(乡村振兴局)
>
财政资金
>
年度财政预决算及“三公” 经费情况
>
本部门决算
索
引
号:
/202309-00001
组配分类:
本部门决算
发布机构:
霍邱县农业农村局(乡村振兴局)
主题分类:
农业 、林业、水利,其它
成文日期:
暂无
发文日期:
2023-09-28 16:02
文 号:
关
键
词:
名 称:
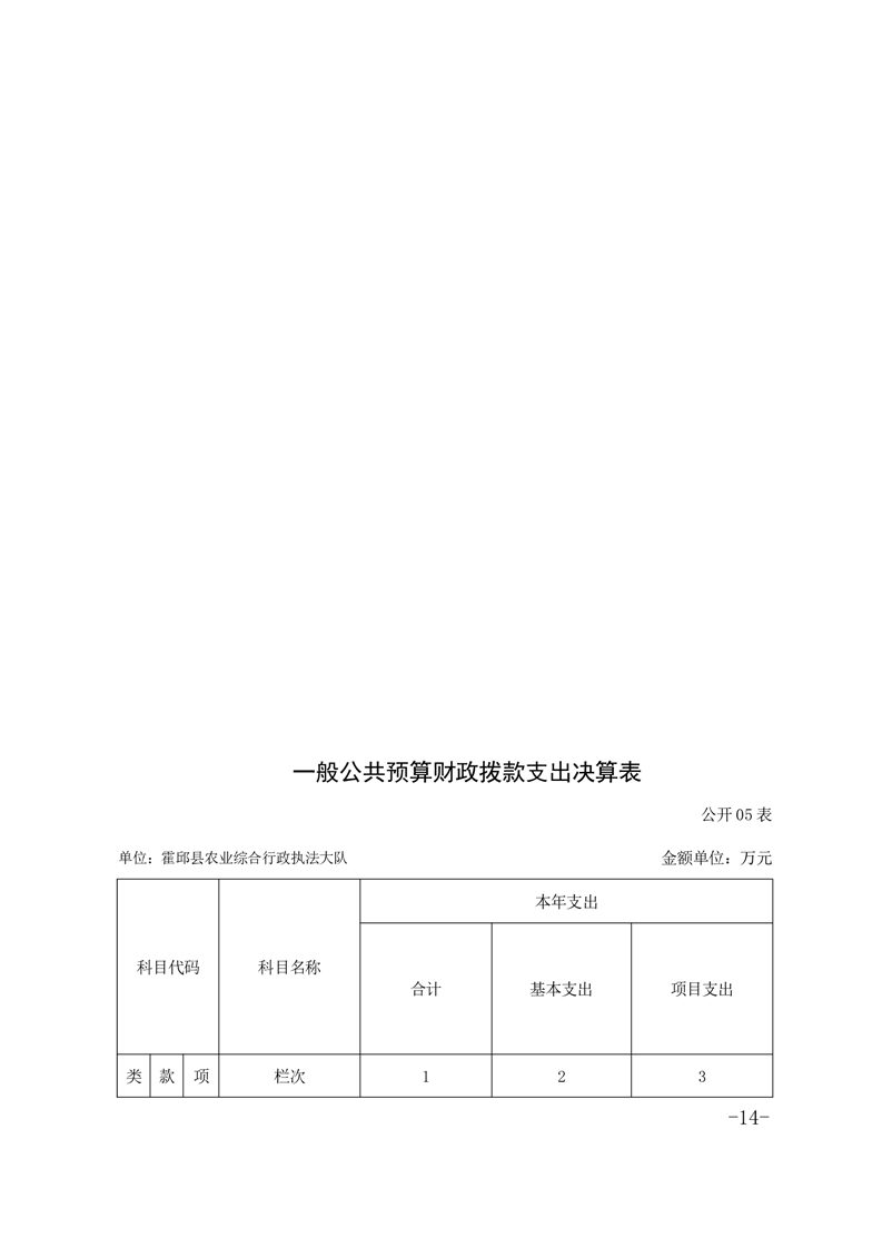
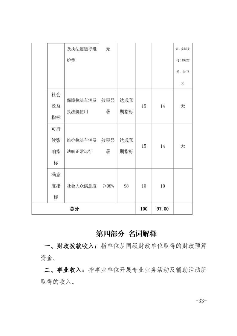
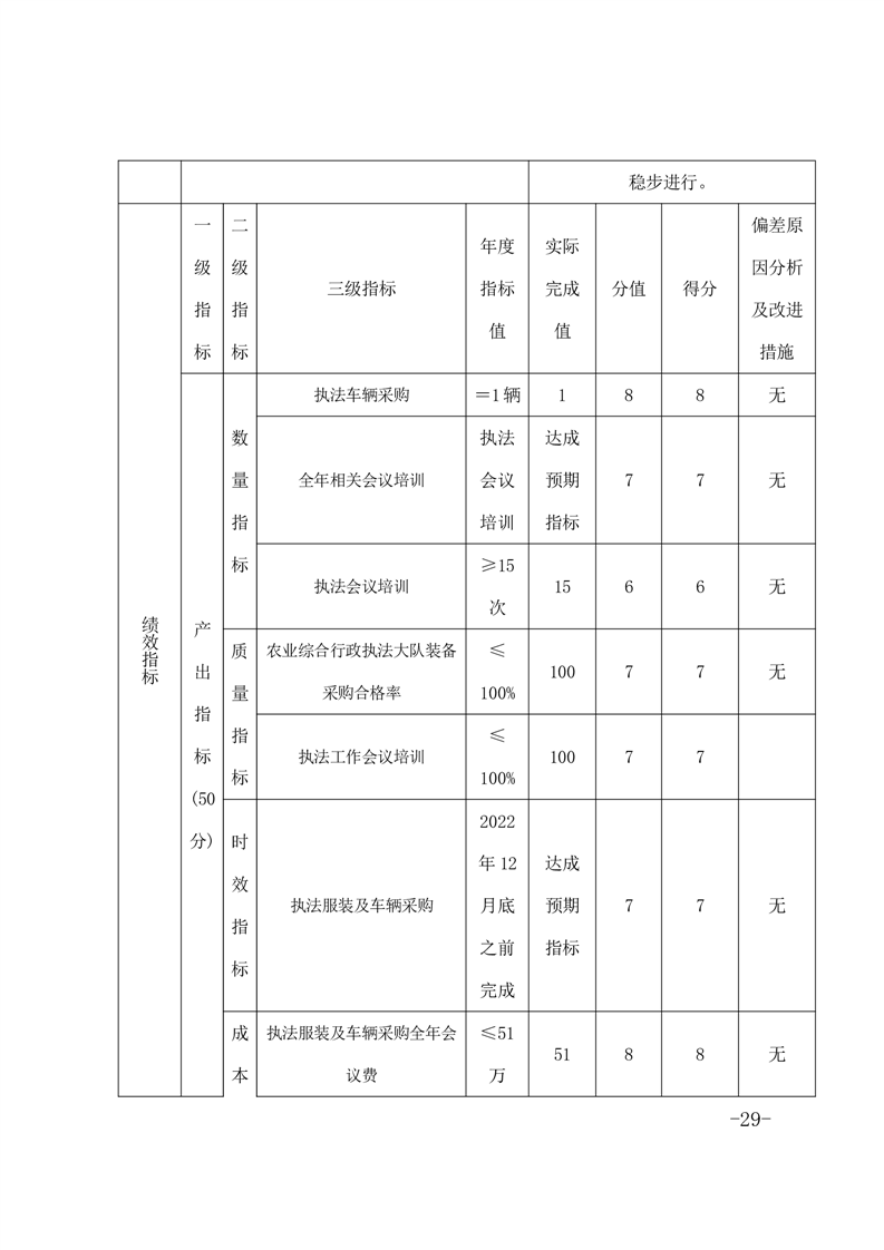
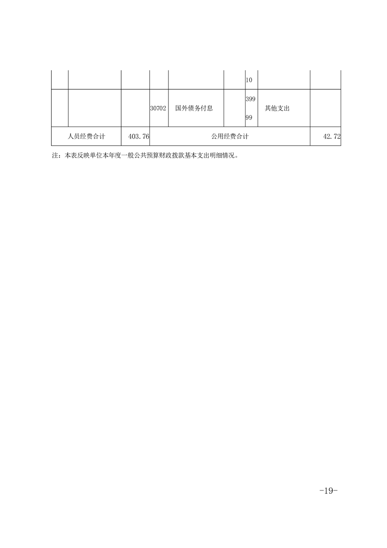
霍邱县农业综合行政执法大队2022年度决算
有
效
性:
有效
霍邱县农业综合行政执法大队2022年度决算
浏览次数:
来源:霍邱县农业农村局
时间:2023-09-28 16:02
我要纠错
文字大小:[
大
中
小
]
背景色:
标签:
文件下载
政策咨询
如果您对该政策文件有疑问,可以拨打标题上方的电话咨询相关部门。
打印本页
关闭窗口
波胆网