返回首页
长辈版
无障碍
网站首页
>
365体育投注
>霍邱县自然资源和规划局
>
重点领域公开
>
公共资源配置
>
国有建设用地使用权出让
>
土地供应计划
索
引
号:
/202203-00002
组配分类:
土地供应计划
发布机构:
霍邱县自然资源和规划局
主题分类:
国土资源、能源,其他
成文日期:
暂无
发文日期:
2022-03-25 09:49
文 号:
关
键
词:
名 称:
霍邱县2022年度国有建设用地供应计划
有
效
性:
有效
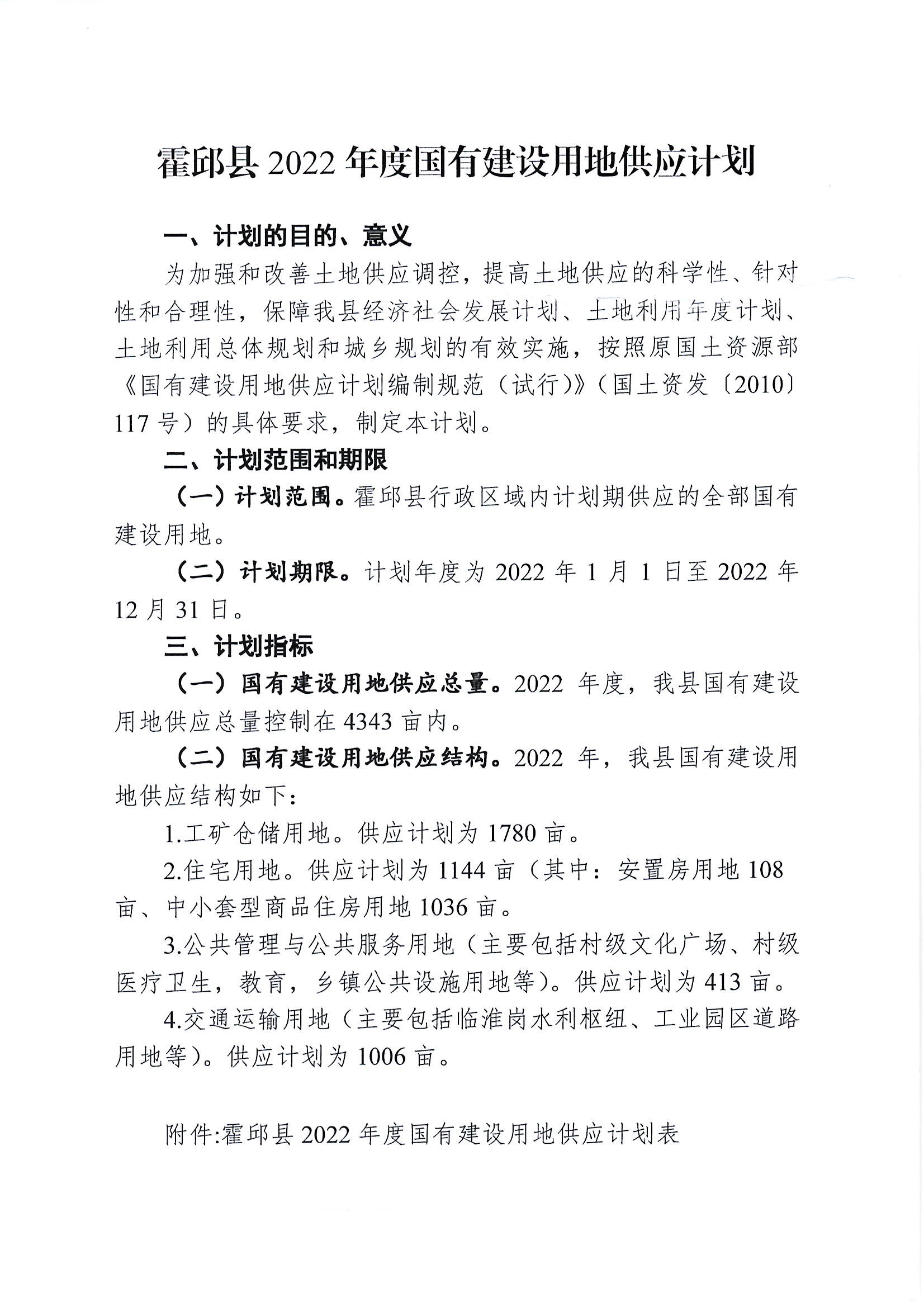
霍邱县2022年度国有建设用地供应计划
浏览次数:
来源:霍邱县自然资源和规划局(霍邱县林业局)
时间:2022-03-25 09:49
我要纠错
文字大小:[
大
中
小
]
背景色:
标签:
文件下载
政策咨询
如果您对该政策文件有疑问,可以拨打标题上方的电话咨询相关部门。
打印本页
关闭窗口
map