返回首页
长辈版
无障碍
网站首页
>
365足球外围
>霍邱县人社局
>
财政资金
>
年度财政预决算及“三公” 经费情况
>
本部门决算
索
引
号:
11341423MB1029833H/202409-00036
组配分类:
本部门决算
发布机构:
霍邱县人社局
主题分类:
国民经济管理、国有资产监管,劳动、人事、监察、社保
成文日期:
暂无
发文日期:
2024-09-27 11:29
文 号:
关
键
词:
名 称:
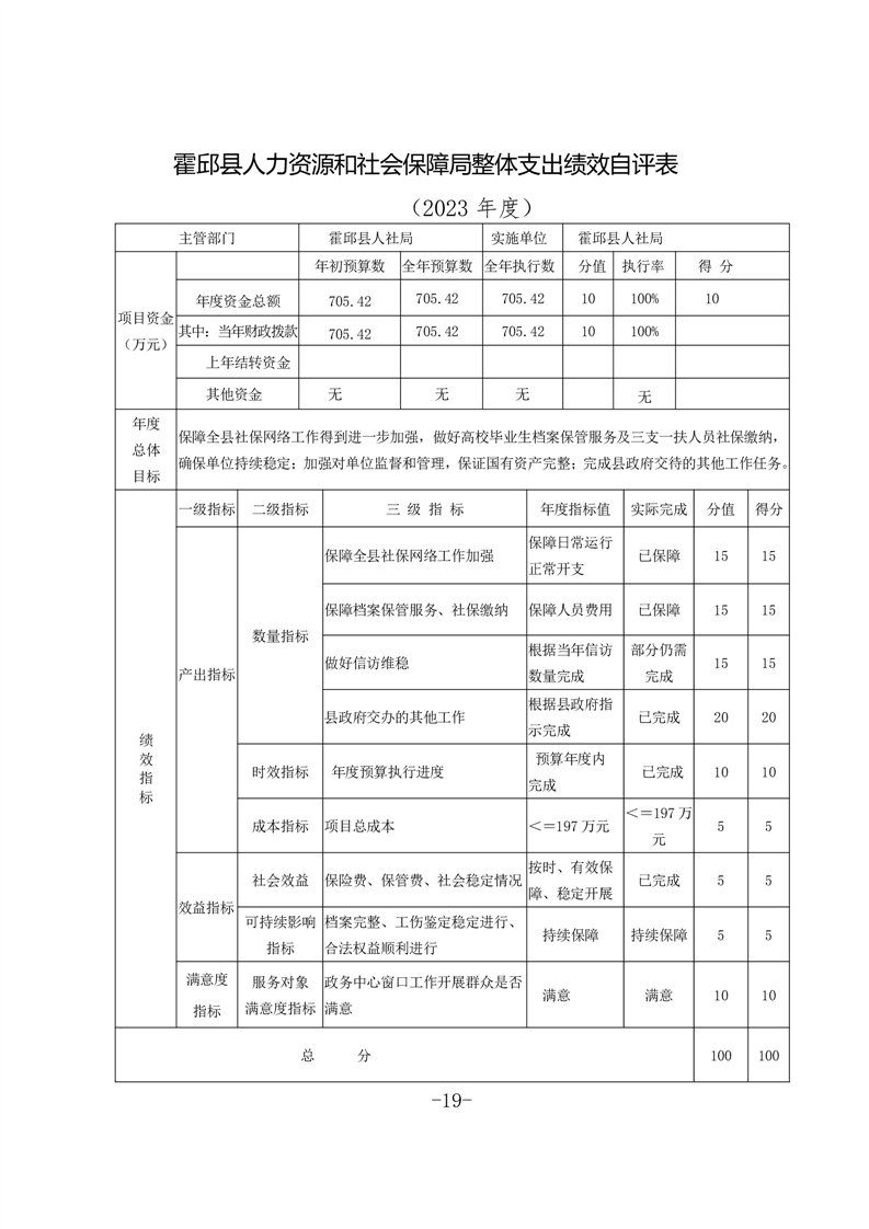
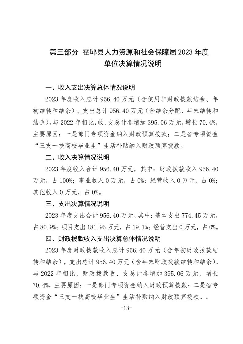
霍邱县人力资源和社会保障局 2023年度单位决算公开
有
效
性:
有效
霍邱县人力资源和社会保障局 2023年度单位决算公开
浏览次数:
来源:霍邱县人社局
时间:2024-09-27 11:29
我要纠错
文字大小:[
大
中
小
]
背景色:
2023年度单位决算公开绩效表.pdf
标签:
文件下载
政策咨询
如果您对该政策文件有疑问,可以拨打标题上方的电话咨询相关部门。
打印本页
关闭窗口
波胆网