返回首页
长辈版
无障碍
网站首页
>
澳门买球app平台
>霍邱县工信局
>
政策解读
>
负责人解读
索
引
号:
113414230032369082/202012-00016
组配分类:
负责人解读
发布机构:
霍邱县工信局
主题分类:
其它,其他
成文日期:
暂无
发文日期:
2020-12-25 17:57
文 号:
关
键
词:
名 称:
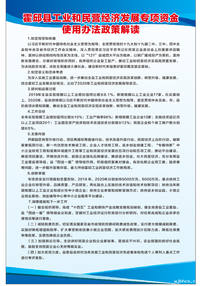
霍邱县工业和民营经济发展专项资金使用办法政策图片解读
有
效
性:
有效
霍邱县工业和民营经济发展专项资金使用办法政策图片解读
浏览次数:
来源:霍邱县经信局
时间:2020-12-25 17:57
我要纠错
文字大小:[
大
中
小
]
背景色:
标签:
文件下载
政策咨询
如果您对该政策文件有疑问,可以拨打标题上方的电话咨询相关部门。
打印本页
关闭窗口
map