返回首页
长辈版
无障碍
网站首页
>
365体育投注
>霍邱县政府办公室
>
各类规划
>
五年规划纲要
索
引
号:
11341423MB10071163/201604-00001
组配分类:
五年规划纲要
发布机构:
霍邱县政府办公室
主题分类:
国民经济管理、国有资产监管,通知
成文日期:
暂无
发文日期:
2016-04-20 16:05
文 号:
关
键
词:
名 称:
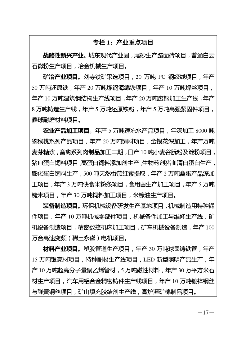
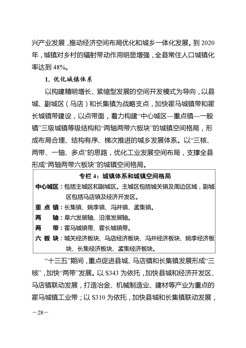
关于印发霍邱县国民经济和社会发展第十三个五年规划纲要的通知
有
效
性:
有效
关于印发霍邱县国民经济和社会发展第十三个五年规划纲要的通知
浏览次数:
来源:霍邱县发改委
时间:2016-04-20 16:05
我要纠错
文字大小:[
大
中
小
]
背景色:
标签:
文件下载
政策咨询
如果您对该政策文件有疑问,可以拨打标题上方的电话咨询相关部门。
打印本页
关闭窗口
map